실전 서비스 분석과 공격 재현을 통해 검증한 보안 연구 사례입니다.
01

SECURITY
RESEARCH

ACCESS BYPASS

대기업 금융 서비스 접근 통제 취약점 분석 및 책임 공개 사례
Keywords
- IDOR (Insecure Direct Object Reference)
- Access Control Bypass
- Unauthenticated Access
- Financial Data Exposure
- Responsible Disclosure

Vulnerability Overview
국내 대형 금융사의 고객 상담(VOC) 시스템에서 확인된 접근 통제 우회 취약점(IDOR) 분석 사례입니다.
객체 참조값(RGST_DT, TICKET_ID) 인증 및 권한 검증 로직이 누락된 구조적 결함을 식별하였으며,
로그인하지 않아도 URL 파라미터 조작만으로 타 사용자의 상담 내역에 접근할 수 있음을 확인했습니다.

Vulnerability Impact
- 공격 방식: 날짜(RGST_DT) 및 티켓 번호(TICKET_ID) 파라미터 변조
- 유출 범위 : 2021.1월부터 2026.2월까지 약 5년 간의 고객 상담 및 첨부파일 조회 가능
- 노출 정보 유형 : 주민등록번호, 휴대전화 번호, 신분증 사본, 계좌 정보, 계좌 비밀번호, 신용정보조회서 등
- 비즈니스 리스크: 악의적 악용 시 보이스피싱, 명의도용 등 2차 금융 범죄로 이어질 잠재적 위험 존재

Discovery & Action
취약점의 심각성을 인지한 즉시 개인정보 유출 파급력을 분석하고,
해당 기업의 보안팀장 및 CISO에게 직접 긴급 보고하여 즉각적인 조치가 이루어질 수 있도록 전달했습니다.
책임 공개(Responsible Disclosure) 원칙에 따라 외부 공개 없이 내부 개선을 유도했으며,
고객 데이터 보호를 위한 신속한 보안 패치가 완료되었습니다.
Access Bypass Vulnerability Image
02

MAJOR
PROJECTS

AWS-SOAR

AWS 기반 보안 이벤트 자동 탐지·대응 시스템
2025.10.29 ~ 2025.12.02
🔗 Github Page
Keywords
- CloudTrail · GuardDuty
- EventBridge · Lambda
- 자동 대응 (Auto Remediation)
- SOAR 아키텍처 설계

Project Overview
AWS 환경에서 발생하는 보안 위협을 실시간으로 탐지하고
즉각적인 기술적 조치가 실행되도록 자동화된 SOAR 파이프라인을 설계했습니다.
탐지부터 기록·시각화까지 이어지는 End-to-End 보안 운영 구조를 구현했습니다.

Contribution
- SOAR 아키텍처 설계 지원 : 리소스 파이프라인 통합 및 위협 대응 흐름 정의
- 보안 이벤트 시나리오 : IAM(12종), Network(10종), S3(8종), Logging(6종) 총 34개 시나리오 정의
- 탐지 룰 엔진 구축 : EventBridge 기반 패턴 매칭 규칙 설계 및 최적화
- 보안 요구사항 및 통제 설계 : ISO 27001 및 NIST CSF 기반 통제 항목 도출

Role Highlight
전체 34개 시나리오 중 IAM·Network 기반 고위험 이벤트(18종)를 담당하여
침해로 직결되는 탐지·자동 대응 기준 설계
AWS-SOAR Project Image

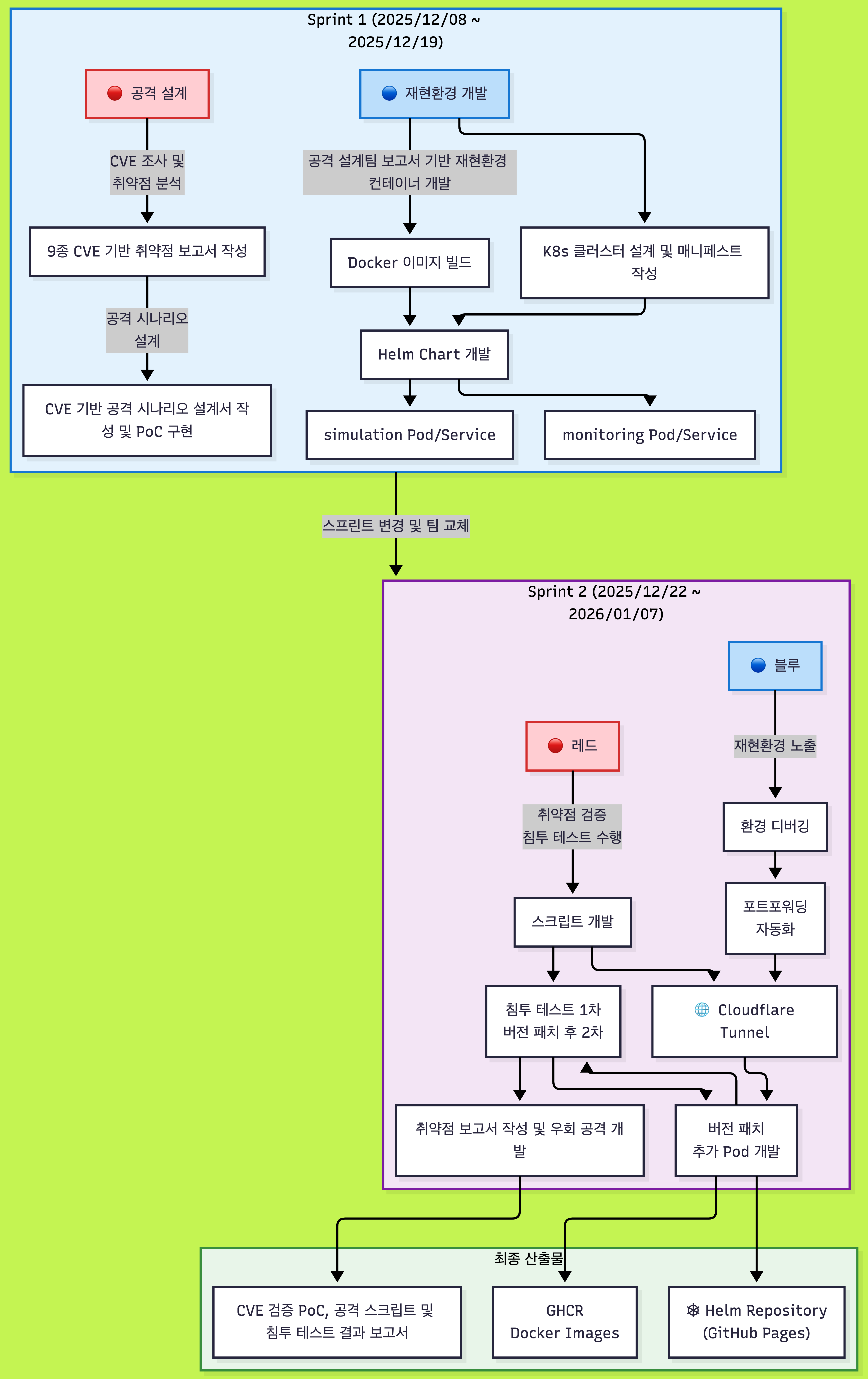
CVE to ZeroDay

CVE 취약점 분석 및 제로데이 공격 탐지·대응 시스템
2025.12.02 ~ 2026.01.08
🔗 Github Page
Keywords
- Kubernetes Security
- CVE PoC 및 공격 시나리오 설계
- Red/Blue Team 교차 검증
- Cloudflare Tunnel 기반 보안 통제 및 가시성 구현

Project Overview
Kubernetes 환경에서 발생 가능한 CVE 기반 침투 시나리오를
실제 공격–탐지–대응 흐름으로 재현할 수 있는 자동화 시뮬레이터를 구축했습니다.
공격자 관점의 시나리오와 블루팀 관점의 관제를 동시에 검증하는 데 목적을 두었습니다.

Contribution
- 침투 시나리오 설계 : 최신 CVE 기반 Initial Access → Privilege Escalation → Exfiltration 진행
- 취약 환경 컨테이너화 : 취약 버전 라이브러리 포함한 커스텀 이미지 빌드 및 GitHub 기반 취약 환경 관리
- 관제 아키텍처 구축 : Prometheus·Loki·Grafana 활용한 공격 징후 실시간 탐지·시각화 파이프라인 구축
- 보안 통제 유효성 검증 : 공격 재현 결과를 바탕으로 패치 및 설정 변경 전·후의 방어 효과 비교 분석
- CI/CD 파이프라인 구축 : GitHub Actions 기반 보안 도구 배포 자동화

Role Highlight
CVE 기반 침투 시나리오 설계부터 관제 파이프라인 구축까지 담당하여,
공격–탐지–대응 전 과정을 블루팀 관점에서 검증 가능한 구조로 완성
CVE to ZeroDay Project Image
03

SIDE
PROJECT

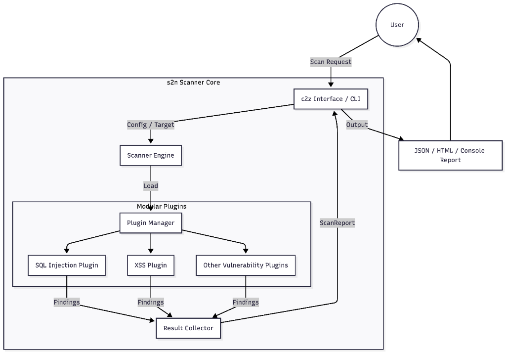
n0n - CVE

Next.js Server Actions의 CSRF 구조적 취약점 분석 및 탐지 로직 검증
2026.01.12 ~ 2026.02.28
Keywords
- Next.js Security (Server Actions)
- Zero-day 취약점 분석
- CSRF 방어 메커니즘 검증
- s2n 탐지 플러그인 설계

Project Overview
Next.js 16.1.x의 Server Actions 요청 처리 구조를 분석하여,
프레임워크에 내장된 CSRF 방어 로직의 구조적 한계를 검증한 연구 프로젝트입니다.
공격 PoC 재현부터 탐지 기준 도출까지 전 과정을 수행했습니다.

Contribution
- 공격 PoC 구현 : 사용자 상호작용 없이 Server Actions를 호출하는 CSRF 우회 PoC 직접 작성 및 검증
- 멀티 버전 재현 검증 : Next.js 16.1.1, 16.1.0, 16.0.6, 15.1.0 환경에서 취약점 발생 지점 비교 분석
- 인프라 교차 검증 : Vercel 및 Self-hosted 환경에서 동일 취약점 발현을 확인해 구조적 결함 입증
- 보안 리포트 작성 : CVE 발급 검토를 위한 분석 절차·영향 범위·대응 방안을 정리한 기술 보고서 초안 작성

Role Highlight
CSRF 우회 PoC 구현과 멀티 버전·멀티 인프라 재현을 통해 Zero-day 가능성을 기술적으로 입증하고, 이를 s2n 탐지 룰 및 CVE 리포트 초안으로 정리
n0n-CVE Project Image
04

PERSONAL
PROJECT

Azure PlayFab CVE

PlayFab의 Azure 인프라 취약점 분석 및 탐지 로직 검증
2026.02.01 ~ 2026.02.28
Keywords
- Azure PlayFab Security
- 인증·권한 검증 취약점 분석
- Cookie / Token 기반 권한 상승
- CVE 재현 및 공격 시나리오

Project Overview
본 프로젝트는 Azure PlayFab 서비스에서 발견된 실제 CVE 취약점(CVE-2025-59247)을
공개된 패치 정보에 의존하지 않고 공격자 관점에서 재현·검증한 개인 연구 프로젝트입니다.

인증 이후 발급되는 쿠키·토큰 기반 권한 검증 흐름을 분석하고,
일반 사용자 권한에서 관리자 기능으로 이어지는 권한 상승 공격 시나리오를 PoC로 재현했습니다.
단순 취약점 소개를 넘어, 실제 서비스 환경에서 어떻게 악용될 수 있는지를 중심으로 분석했습니다.

Contribution
- 취약점 재현 환경 구축 : Azure PlayFab 기반 테스트 환경 구성 및 정상·비정상 권한 흐름 비교
- 공격 시나리오 설계 : Cookie 조작을 통한 권한 상승 및 관리자 API 접근 시나리오 수립
- PoC 구현 : 일반 사용자 권한으로 관리자 기능 호출이 가능한 공격 PoC 직접 구현
- 패치 효과 검증 : 보안 패치 적용 전·후 동일 공격 시도 비교를 통해 취약점 차단 여부 확인

Role Highlight
실제 서비스형 클라우드 플랫폼(Azure PlayFab)을 대상으로
권한 검증 로직의 설계적 결함을 공격자 관점에서 재현·입증하고,
취약점이 운영 환경에서 어떤 보안 리스크로 이어질 수 있는지 실증적으로 분석한 개인 프로젝트